organigramm2023 | © DAV Sektion Dillingen
© DAV Sektion Dillingen

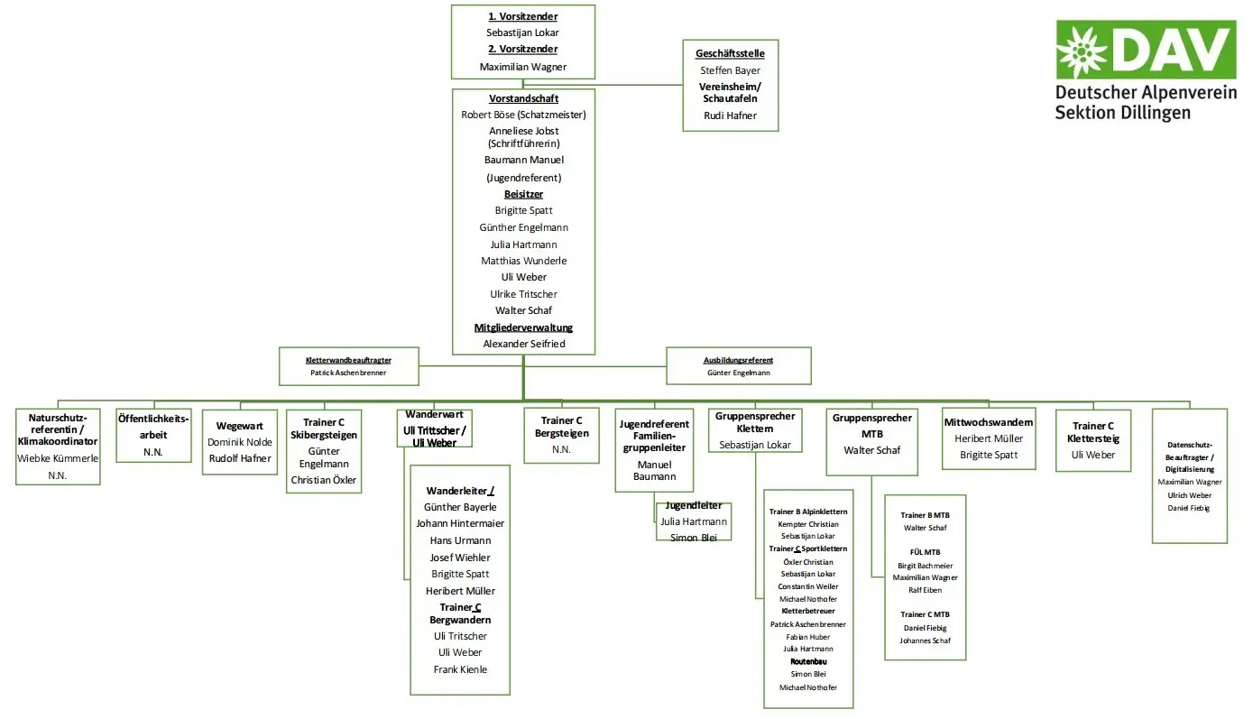
Vorstandschaft

Vorstandschaft der DAV Sektion Dillingen

Sebastijan Lokar | © CC
Sebastijan Lokar
Erster Vorsitzender
Maximilian Wagner | © CC
Maximilian Wagner
Zweiter Vorsitzender
topografische Linien - grau
Robert Böse
Schatzmeister
Anneliese Jobst | © CC
Anneliese Jobst
Schriftführerin
Manuel Baumann | © CC
Manuel Baumann
Jugendreferent
Alexander Seifried | © Alexander Seifried
Alexander Seifried
Mitgliederverwaltung

Weitere Vorstandschaft

topografische Linien - grau
Günther Engelmann
Beisitzer | Ausbildungsreferent
0178 7033103
Walter Schaf | © CC
Walter Schaf
Beisitzer
Ulrich Weber | © CC
Ulrich Weber
Beisitzer
topografische Linien - grau
Brigitte Spatt
Beisitzer
0157-75234905
Julia Hartmann | © DAV Dillingen
Julia Hartmann
Beisitzer
topografische Linien - grau
Matthias Wunderle
Beisitzer
Ulrike Trischner | © CC
Ulrike Tritscher
Beisitzer

Unsere Wegewarte

Anna und Dominik | © DAV Sektion Dillingen
Dominik Nolde
Wegewart
Rudi Hafner | © Ulrich Weber
Rudolf Hafner
Wegewart | Materialwart
09071 4469

Tourenführer und Fachübungsleiter

Simon Blei | © Ulrich Weber
Jugendleiter
Routenbauer*in Breitensport
Simon Blei
Jugendleiter
Manuel Baumann | © CC
Familiengruppenleiter
Manuel Baumann
Jugendreferent
topografische Linien - grau
Trainer*in C Skibergsteigen
Günther Engelmann
Beisitzer | Ausbildungsreferent
0178 7033103
Christian Öxler | © CC
Trainer*in C Sportklettern Breitensport
Trainer*in C Skibergsteigen
Christian Öxler
Klimaschutzkoordinator
topografische Linien - grau
Wanderleiter*in
Zusatzqualifikation Schneeschuhbergsteigen
Günther Bayerle
09077 6533
Johann Hintermaier | © CC
Wanderleiter*in
Johann Hintermaier
09074 91947
Frank Kienle | © CC
Trainer*in C Bergwandern
Übungsleiter*in B Bergwandern in der Prävention
Frank Kienle
Ulrike Trischner | © CC
Trainer*in C Bergwandern
Ulrike Tritscher
Beisitzer
topografische Linien - grau
Wanderleiter*in
Hans Urmann
09074 920310
Ulrich Weber | © CC
Trainer*in C Bergwandern
Trainer*in C Klettersteig
Ulrich Weber
Beisitzer
topografische Linien - grau
Wanderleiter*in
Josef Wiehler
09070 571
topografische Linien - grau
Tourenführer Mittwochswanderungen
Heribert Müller
09071 6769
Patrick Aschenbrenner | © Patrick Aschenbrenner
Kletterbetreuer
Patrick Aschenbrenner
Julia Hartmann | © DAV Dillingen
Kletterbetreuer
Julia Hartmann
Beisitzer
Willi Höss | © CC
Kletterbetreuer
Willi Höss
Materialwart
08272 6218
Fabian Huber | © Sebastijan Lokar
Kletterbetreuer
Fabian Huber
Christian Kempter | © Ulrich Weber
Trainer*in C Sportklettern Breitensport
Trainer*in B Alpinklettern
Christian Kempter
09076 448
0178 9392868
Sebastijan Lokar | © CC
Trainer*in C Sportklettern Breitensport
Zusatzqualifikation Traditionelles Klettern
Trainer*in B Alpinklettern
Sebastijan Lokar
Erster Vorsitzender
Michael Nothofer | © Sebastijan Lokar
Kletterbetreuer
Routenbauer*in Breitensport
Michael Nothofer
topografische Linien - grau
Trainer*in C Sportklettern Breitensport
Constantin Weiler
Walter Schaf | © CC
Trainer B MTB Coach
Walter Schaf
Beisitzer
Birgit Pollak | © CC
Fachübungsleiter MTB
Birgit Bachmeier
Maximilian Wagner | © CC
Fachübungsleiter MTB
Maximilian Wagner
Zweiter Vorsitzender
Daniel Fiebig Trainer-C MTB Guide | © DAV Dillingen
Trainer*in C MTB Guide
Trainer C MTB Fahrtechnik
Daniel Fiebig
© DAV Sektion Dillingen
Trainer B MTB Coach
Ralf Eiben
Johannes Schaf | © Johannes Schaf
Trainer*in C MTB Guide
Johannes Schaf
topografische Linien - grau
Wiebke Kümmerle
Naturschutzreferent*in
topografische Linien - grau
Tourenführer Mittwochswanderungen
Brigitte Spatt
Beisitzer
0157-75234905

Geschäftsstelle

Steffen Bayer | © Steffen Bayer
Steffen Bayer
09071 7700523